卫星导航产业是由卫星定位导航授时系统和用户终端系统制造产业、卫星定位系统运营维护和导航信息服务等方面组成的新兴高技术产业。大力发展卫星导航产业,对推动产业结构调整、提高社会生产效率、改善人民生活质量、提升国家核心竞争力具有重要的现实意义和长远的战略意义。为促进我国卫星导航产业快速健康发展,推动北斗卫星导航系统规模化应用,根据《中华人民共和国国民经济和社会发展第十二个五年规划纲要》和《“十二五”国家战略性新兴产业发展规划》,结合实施第二代卫星导航系统重大专项,制定本规划。
一、现状和形势
(一)国际上卫星导航产业发展迅猛,对经济社会发展产生深刻影响。目前,国际卫星导航产业已形成较为完备的产业体系,导航服务性能不断提升,应用范围不断扩大,市场规模快速增长。卫星导航技术应用已成为发达国家经济社会发展必不可少的重要手段,对资源利用、环境保护、公共服务等方面的科学发展产生了深刻影响。
(二)全球竞相建设卫星导航系统,产业融合发展加速演进。在我国建设北斗卫星导航系统的同时,美国进一步强化完善全球定位系统(GPS),俄罗斯、欧盟、日本和印度等自主研发的卫星导航系统也竞相发展。同时,全球卫星导航产业呈现出从单一GPS应用向多系统兼容应用转变,从以导航应用为主向导航与移动通信、互联网等融合应用转变,从终端应用为主向产品与服务并重转变三大发展趋势。竞争与合作并存的国际格局以及产业融合发展的趋势,必将促进卫星导航技术在更广泛领域深度应用,推动卫星导航及相关产业全面发展。
(三)我国北斗卫星导航系统建设取得突破性进展,卫星导航产业发展取得长足进步。我国卫星导航应用理论研究和技术研发发展迅速,导航芯片、天线等关键技术取得重大突破并实现了产品化。北斗卫星导航系统已具备区域服务能力,在交通运输、海洋渔业等诸多领域发挥了重要作用,目前正在稳步推进全球系统建设。随着卫星导航与交通运输、智能终端和移动互联网的融合发展,应用技术水平显著提高,产品制造和服务能力快速提升,我国已成为车载导航终端产品的主要出口国。
(四)我国卫星导航产业具有广阔的市场空间,但面临系统建设滞后于产业发展需求、核心技术受制于人和产业发展环境亟待优化等多重压力。随着现代信息社会快速发展,社会公众对创新性和综合性的时空信息服务需求日益强烈,未来基于短报文通信等特色优势的北斗卫星导航系统,在国民经济关键领域、行业、公共服务及大众市场的应用将得到极大拓展,融合移动通信、互联网技术的位置服务应用,将有力推动卫星导航应用产业结构升级,释放出更加广阔的市场空间。但是,在全球卫星导航多系统并存竞争和产业快速发展的背景下,我国卫星导航产业仍面临突出问题:一是我国卫星导航系统建设滞后于产业发展需求,应用主要依赖国外系统;二是缺乏统筹规划,地面应用基础设施整体能力不足与重复建设并存;三是自主创新能力不足,不掌握核心技术,集成应用能力薄弱,相关产品和解决方案与国际先进水平差距较大,北斗卫星导航系统应用市场空间被严重挤压;四是相关政策、法规、标准尚不健全,产业集中度低,缺少龙头企业,产业发展环境亟待优化。因此,需要加快我国全球卫星导航系统建设,推动民用应用系统向北斗卫星导航系统的转移,促进我国卫星导航产业健康可持续发展。
二、指导思想、基本原则和发展目标
(一)指导思想。
深入贯彻落实科学发展观,紧紧抓住和用好卫星导航产业发展的战略机遇,以未来经济社会工业化、信息化、城镇化、农业现代化发展的重大需求为导向,以企业为主体,以掌握核心关键技术、培育服务新业态、扩大市场应用、提升国际竞争力为核心,构建产业体系,夯实产业基础,完善政策环境,创新发展模式,推动我国卫星导航产业快速发展,为经济社会可持续发展提供支撑。
(二)基本原则。
1.统筹规划,协调发展。强化产业发展规划,理清产业发展优先次序和关键环节,明确发展方向和重点。加强部门间的协调配合,推动军民融合发展,优化区域布局,做好与国家相关科技重大专项和规划的衔接,引导形成良好的卫星导航产业协调发展格局,避免盲目发展和重复建设。
2.市场主导,政策推动。以市场需求为导向,充分发挥市场配置资源的基础性作用,调动企业主体积极性。完善应用服务政策,着力营造良好的市场环境。加强政策引导,履行国际义务,维护国家安全,促进北斗卫星导航系统在国防安全、经济建设、社会发展等关键领域的应用。
3.夯实基础,强化创新。加强重大基础设施建设、计量标准体系建设、知识产权保护利用和人才培养,夯实产业发展基础。加强技术与应用、商业模式与产业组织创新,推动形成融合发展的新模式。
4.开放兼容,合作共进。实施更加积极主动的开放战略,推行长期稳定、开放兼容的国际服务政策,不断提升北斗卫星导航系统全球应用服务能力,培育国际合作与竞争优势,积极利用国内国际两种资源、两个市场,实现国际化与产业化的协同发展。
(三)发展目标。
到2020年,我国卫星导航产业创新发展格局基本形成,产业应用规模和国际化水平大幅提升,产业规模超过4000亿元,北斗卫星导航系统及其兼容产品在国民经济重要行业和关键领域得到广泛应用,在大众消费市场逐步推广普及,对国内卫星导航应用市场的贡献率达到60%,重要应用领域达到80%以上,在全球市场具有较强的国际竞争力。
——产业体系优化升级。国家卫星导航产业基础设施建设进一步完善,形成竞争力较强的导航与位置、时间服务产业链,形成一批卫星导航产业聚集区,培育一批行业骨干企业和创新型中小企业,建设一批覆盖面广、支撑力强的公共服务平台,初步形成门类齐全、布局合理、结构优化的产业体系。
——创新能力明显增强。研究与开发经费投入逐步提升,在统筹考虑科研布局的基础上,充分整合利用现有科技资源,推动卫星导航应用技术重点实验室、工程(技术)研究中心、企业技术中心等创新平台建设,增强持续创新能力。突破芯片、嵌入式软件等领域的一批关键核心技术,形成一批具有知识产权的专利和技术标准,支撑行业技术进步和应用模式创新。
——应用规模和水平明显提升。卫星导航技术在经济和社会各领域广泛应用,基本满足经济社会发展需求。在能源(电力)、金融、通信等重要领域,全面应用北斗等卫星导航系统;在重点行业和个人消费市场以及社会公共服务领域,实现北斗等卫星导航系统规模化应用。
——基本具备开放兼容的全球服务能力。北斗卫星导航系统服务性能进一步提升,实现与其他卫星导航系统的兼容与互操作,北斗应用的国际竞争力显著提升,应用范围更加广泛。
三、重点发展方向和主要任务
以市场需求为牵引,围绕产业发展的重点领域和薄弱环节,夯实产业发展基础,着力关键技术研发和市场培育,提升产业发展整体水平和国际竞争力。
(一)完善导航基础设施。
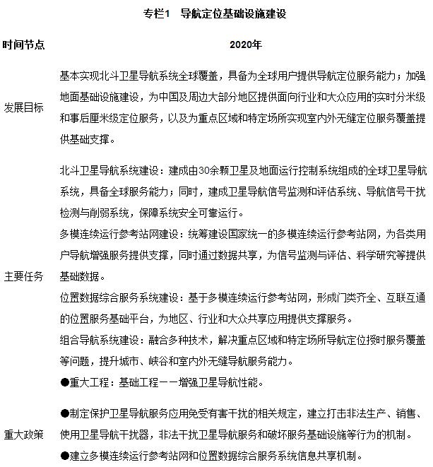
围绕国家战略需要和重点领域应用需求,以提升卫星导航服务性能为目标,加快建设统一、协调、完整、开放的卫星导航基础设施体系。重点建设多模连续运行参考站网等重大地面基础设施,促进数据共享,提高资源使用效率,创新服务模式,夯实产业发展基础,提升产业持续发展能力。

(二)突破核心关键技术。
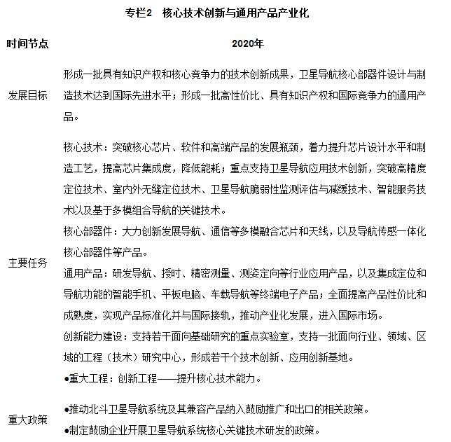
进一步提升卫星导航芯片、北斗卫星导航系统与其他卫星导航系统兼容应用等技术水平,突破卫星导航与移动通信、互联网、遥感等领域的融合应用技术,推动核心基础产品升级,促进高性价比的导航、授时、精密测量、测姿定向等通用产品规模化生产。支持骨干企业和科研院所创新能力建设,加强工程实验平台和成果转化平台能力建设,形成产学研用相结合的技术创新体系。

(三)推行应用时频保障。
将北斗时间溯源到国家时间频率计量基准,为国家安全和国民经济重要领域提供时频保障,出台国家标准和相关政策措施,加强资金支持力度,结合涉及国家安全重点领域基础设施的升级换代,着力推进北斗卫星导航系统及其兼容导航授时技术与产品在能源(电力)、通信、金融、公安等重要领域的深入应用,并在其他国民经济安全领域逐步推进,为国民经济稳定安全运行提供重要保障。

(四)促进行业创新应用。
适应重点行业及领域的应用需求,充分发挥北斗卫星导航系统短报文通信等特色优势,结合新一代信息技术发展,创新应用服务模式,加强卫星导航与国民经济社会发展重要行业的深度融合,大力推进卫星导航产品和服务在公共安全、交通运输、防灾减灾、农林水利、气象、国土资源、环境保护、公安警务、测绘勘探、应急救援等重要行业及领域的规模化应用,推进卫星导航与物联网、移动互联、三网融合等广泛融合与联动,积极鼓励开拓新的应用领域。推动形成行业综合应用解决方案,提升行业运行效率,促进相关产业转型升级。

(五)扩大大众应用规模。
适应车辆、个人应用领域的卫星导航大众市场需求,以位置服务为主线,创新商业和服务模式,构建位置信息综合服务体系。重点推动卫星导航功能成为车载导航和智能手机终端的标准配置,促进其在社会服务、旅游出行、弱势群体关爱、智慧城市等方面的多元化应用,推动大众应用规模化发展。

(六)推进海外市场开拓。
加强国际合作战略研究,积极参与卫星导航领域多种形式的国际合作,联合开展国际标准研究制定,加快北斗卫星导航系统及其应用产业国际化进程;加大智力和技术合作力度,提高北斗卫星导航系统服务能力和产业应用水平;积极实施“走出去”战略,加大北斗卫星导航系统境外应用推广力度,鼓励有条件的企业在境外建立研发中心和营销服务网络,大力开拓国际市场,同时鼓励国外企业开发利用北斗卫星导航系统;构建完善产业国际化发展支撑体系,提升全球化发展服务保障能力。

四、重大工程
围绕产业发展的总体目标和主要任务,组织实施一批重大工程,以加快培育和发展卫星导航产业,带动产业基础能力提升、重点领域技术创新、规模化应用推广和国际化发展。
(一)基础工程——增强卫星导航性能。
统筹制定国家多模连续运行参考站网建设规划,统一标准,整合国内连续运行参考站网资源,通过优选、改造、升级和补充,形成统一管理的参考站网,增强导航性能,提升系统精度;综合集成地图与地理信息、遥感数据信息、交通信息、气象信息、环境信息等基础信息,建立全国性的位置数据综合服务系统;加快建设辅助定位系统,推进室内外无缝定位技术在重点区域和特定场所的应用。通过该工程实施,形成完整的卫星导航综合应用基础支撑体系,具有实时分米级和事后厘米级应用服务能力,有效增强卫星导航系统性能和服务能力,为扩大应用规模奠定良好基础。通过五年左右的时间,实现资源基本整合,初步构建应用基础支撑体系。
(二)创新工程——提升核心技术能力。
针对导航产业“有机无芯”的瓶颈制约,着力加强北斗芯片和终端产品的研发和应用,加快提升产品成熟度和核心竞争力;适应应用需求,重点突破融合芯片、组合导航、应用集成、室内外无缝定位等一批基础前沿和共性关键技术,开发一批高性能低成本的导航器件与产品,大力提升创新能力;整合现有科技资源,推动卫星导航应用技术重点实验室、工程(技术)研究中心、企业技术中心等建设和发展,构建我国卫星导航产业技术创新体系。
(三)安全工程——推进重要领域应用。
推进标准法规建设,提升卫星导航应用技术水平和产品质量。在能源(电力)、通信、金融、公安等系统,分阶段推行北斗卫星导航系统及其兼容产品的应用;加强政策引导,推动在公共安全、交通运输、防灾减灾、农林水利、气象、国土资源、环境保护、公安警务、测绘勘探、应急救援等领域的规模化应用,促进相关产业转型升级。
(四)大众工程——推动产业规模发展。
面向大众市场需求,融合交通、气象、地理等动态时空信息,结合新一代信息技术发展,以汽车制造业和移动通信业快速发展为契机,以公众出行信息服务需求为引导,重点推动北斗兼容卫星导航功能成为车载导航、智能手机的标准配置,促进在社会服务、旅游出行、弱势群体关爱、智慧城市等方面的多元化应用。创新商业和服务模式,推动北斗卫星导航系统产品的产业化,形成终端产品规模应用效益。
(五)国际化工程——开拓全球应用市场。
适应国际用户广泛关注的应急救援、综合减灾、船舶/车辆监控与指挥调度等应用需求,加大北斗卫星导航系统应用推广力度,建设若干海外应用示范工程,开拓国际市场。积极推进北斗卫星导航系统进入国际民航组织和国际海事组织,促进其在民用航空和远洋船舶等方面的应用。构建覆盖亚太地区的卫星导航增强系统和统一时空基准系统,建设卫星导航产业国际化发展的基础工程和综合服务工程,开展国际卫星导航应用的政策、市场、法律、金融等领域的研究和咨询服务,提升国际化综合服务能力。
五、保障措施
为全面实施本规划,切实落实各项重点任务,营造良好的产业发展环境,要加强组织协调,采取强有力的保障措施。
(一)加强统筹协调,形成发展合力。
加快建立完善国家卫星导航产业发展协调机制,加强军民之间、部门之间的沟通协调,统筹中央、地方和其他社会资源,统筹规划卫星导航基础设施的建设和应用,研究制定产业化促进政策,引导产业布局优化。建立完善的市场监督管理机制,加强市场信息监测与预警,并根据发展形势,实施动态调整。充分发挥行业协会等专业机构的行业引导、协调、服务作用,强化行业和企业自律制度,构建卫星导航产业发展的良性竞争环境。
(二)发布国家政策,推广应用服务。
定期发布北斗卫星导航系统白皮书,介绍其发展的宗旨、原则、政策及相关协议标准,提供的免费开放、安全可靠的民用服务等,以及系统建设进展和运行服务情况,引导社会应用北斗卫星导航系统,促进北斗卫星导航产业发展。充分发挥市场主体的积极性,大力开展市场培育与应用示范,鼓励应用服务和商业模式创新,加大实施有关重大工程的力度,推动北斗卫星导航系统的规模化应用。
(三)完善政策法规,优化发展环境。
制定在涉及国家安全和国民经济重要领域中推行使用北斗卫星导航系统的政策,推动北斗卫星导航系统及其兼容产品在能源(电力)、通信、金融等领域的应用。研究制定有关市场准入、位置安全等管理制度,建立健全卫星导航产品质量检测认证体系及质量监管机制,整合现有资源,推动卫星导航产品质量检测中心建设,规范卫星导航应用服务和运营,提高骨干企业和创新型企业的参与积极性。加大知识产权保护力度,支持有条件的企业申请国外专利。完善鼓励卫星导航产业技术创新、引导投资和消费的金融政策。
(四)加强标准建设,提升发展水平。
加快建立并完善支撑卫星导航产业健康发展的标准体系,鼓励产学研用各方联合研制技术标准。推动卫星导航军民标准通用化和资源共享,促进卫星导航与物联网、移动通信等的融合发展。鼓励骨干企业和研发机构参与国际相关标准的制定,促进北斗与其他卫星导航系统的兼容发展。加大标准宣传力度,完善标准信息服务、认证、检测体系,做好标准实施的监督工作,推动合格评定与产品认证服务的发展及国际合作,促进北斗卫星导航系统全球化应用。
(五)加大公共投入,鼓励产业创新。
在现有政策和财政资金渠道中加大支持力度,组织实施重大工程,引导多元化资金投入,促进卫星导航产业加快发展。加大对关键基础设施建设、关键技术研发和典型示范应用的支持力度,提升核心技术、核心产品的创新发展能力;加强专业化人才队伍建设,提高知识产权的创造、利用和保护能力;扶持优势企业做强做大,鼓励通过建立产业联盟、实施兼并重组等方式,提高产业集中度和竞争力。